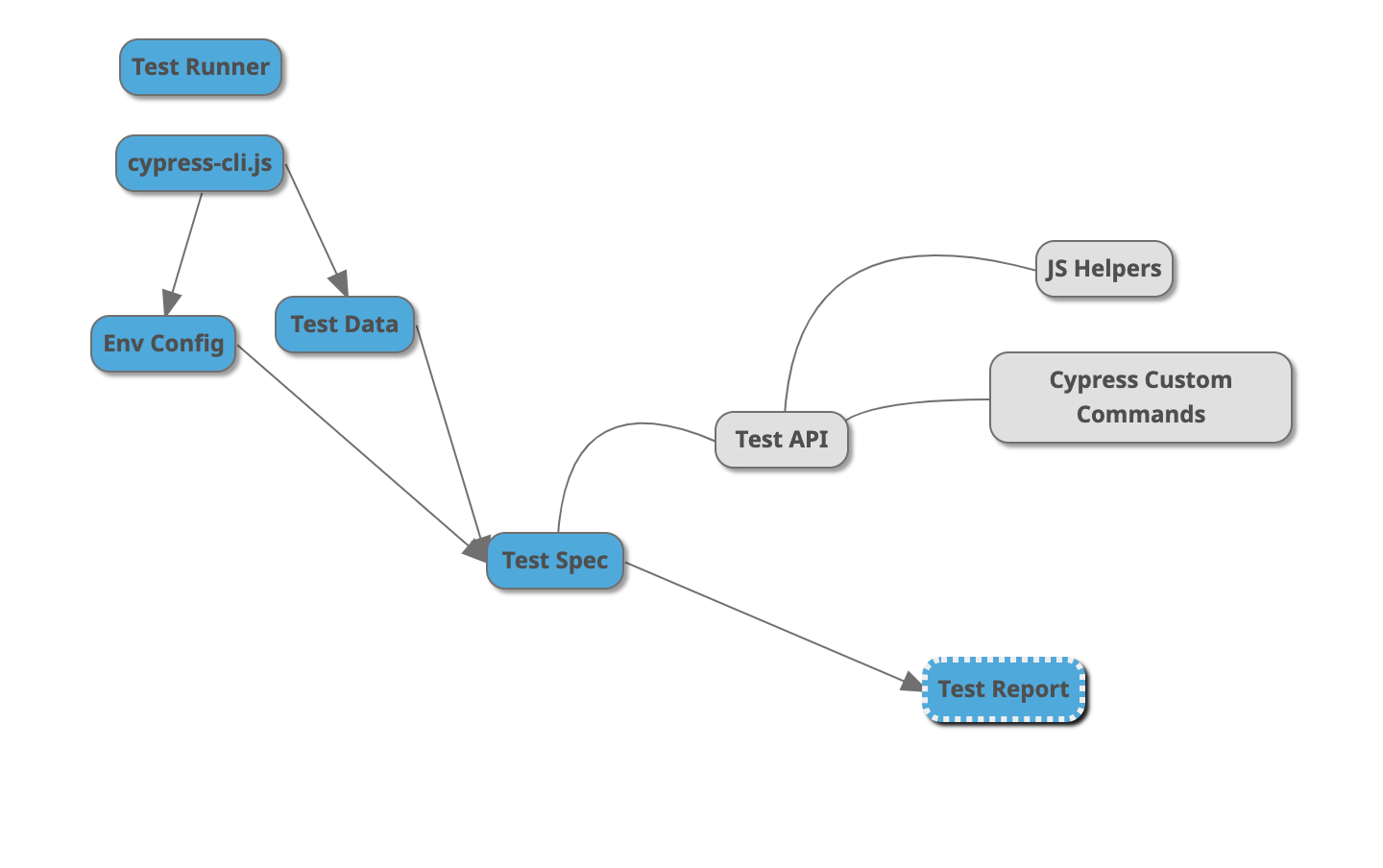
cypress-test-framework--project-architecture--structure
Test Framework Architecture

Project Structure
cypress/integration - Test Spec Files
cypress/support - Cypress Custom Commands Files
cypress/config - Environment Configuration Files
cypress/fixtures - Test Data Files
cypress/support/index.js - Main file in cypress (runs firstly) - Custom Commands API + Events
cypress/plugins/index.js - Configuration file for adding all external plugins
cypress/helpers - Pure JS Helper Commands (deprecated)
cypress/helpers/consts - Const Variables (deprecated)
package.json/devDependencies/powr-qa-lib - Extracted Selectors, Helpers & Commands